新闻中心

News Center
公司新闻
您当前所在的位置:网站首页 > 新闻中心 > 公司新闻
氧气呼吸器的各组件介绍
发布时间:2016-11-28 16:09:19

氧气呼吸器的各组件介绍

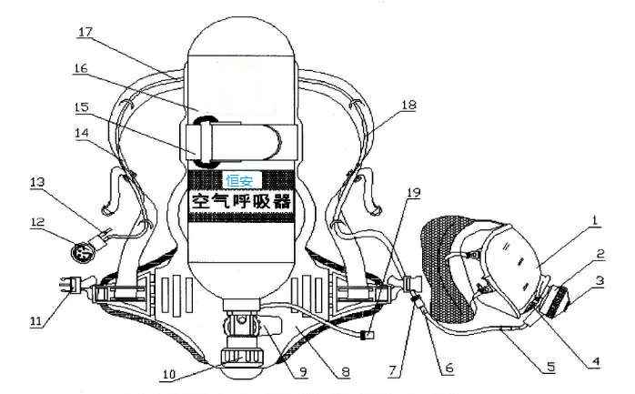
氧气呼吸器组成
  1、面罩:为大视野面窗,面窗镜片地采用是聚碳酸酯材料,具有透明度高、耐磨性强、具有防雾功能,网状头罩式佩戴的方式,佩戴舒适、方便,胶体采用硅胶,无毒、无味、无剌激,气密性能好。

  2、气瓶:是为铝内胆的碳纤维全缠绕复合气瓶,工作压力30MPa,具有质量轻、强度高、安全性能好,瓶阀具备有高压安全防护的装置。

  3、瓶带组:瓶带卡是为一种快速凸轮锁紧机构,这样才能保证瓶带始终处于一闭环状态。气瓶才不会出现翻转的现象。

  4、肩带:是由阻燃聚酯织物而制成,背带采用双侧可调结构,使重量落于腰胯部位,减轻肩带对胸部的压迫,使呼吸顺畅。并在肩带上设有宽大弹性衬垫,减轻对肩的压迫。

  5、报警哨:置于胸前,报警声易于分辩,体积小、重量轻。

  6、压力表:大表盘、具有夜视功能,配有橡胶保护罩。

  7、气瓶阀:具有高压安全装置,开启力矩小。

  8、减压器:体积小、流量大、输出压力稳定。

  9、背托:背托设计符合人体工程学原理,由碳纤维复合材料注塑成型,具有阻燃及防静电功能,质轻、坚固,在背托内侧衬有弹性护垫,可使配戴者舒适。

  10、腰带组:卡扣锁紧、易于调节。

  11、快速接头:小巧、可单手操作、有锁紧防脱功能。

  12、供给阀:结构简单、功能性强、输出流量大、具有旁路输出、体积小。